欧美一级看片a免费视频-欧美一级录像-欧美一级毛片aaaaa-欧美一级毛片aaa片-欧美一级毛片不卡免费观看-欧美一级毛片俄罗斯

新聞中心
企業新聞 行業新聞 技術文章
熱點資訊
RNA-Seq reveals the extent of small RNAs representation in t
技術文章 2018-12-07

      While the amount of small non-coding RNA sequencing data is continuously increasing, it is still unclear to which extent small RNAs are represented in the human genome. Saarland University researchers have analyzed 303 billion sequencing reads from nearly 25,000 data sets to answer this question.
 

RNA-Seq reveals the extent of small RNAs representation in the human genome

  The researchers determined that 0.8% of the human genome are reliably covered by 874,123 regions with an average length of 31nt. On the basis of these regions, they found that among the known small non-coding RNA classes, microRNAs were the most prevalent. In subsequent steps, they characterized variations of miRNAs and performed a staged validation of 11,877 candidate miRNAs. Of these, many were actually expressed and significantly dysregulated in lung cancer. Selected candidates were finally validated by northern blots. While isolated miRNAs could still be present in the human genome, our presented set likely contains the largest fraction of human miRNAs.

RNA-Seq reveals the extent of small RNAs representation in the human genome

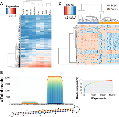
  Panel (A) describes the first-pass validation of human (candidate) miRNAs by microarrays. Cluster heat map of all 4297 mature (candidate) miRNAs that showed signals in high-quality RNA samples based on amplification free hybridization. Panel (B) presents a representative example with the mapping distribution as presented in Figure 3. In addition to the pileup plot, the secondary structure is shown. Panel (C) shows the result of the human blood miRNA array hybridized with lung cancer (blue) and control samples (orange). Results are presented as heat map resulting from hierarchical clustering with dendrograms on top (clustering of samples) and at the left side (clustering of miRNAs)

  標注:本文摘自互聯網,已表明出處,如有侵權,請聯系我司,第一時間刪除。

免責聲明:部分圖片來源于網絡,如有侵權請聯系刪除!